20.000 Watt Audio Amplifier, Scheme collections
Collection of VersatileAudioAmplifier Number 2
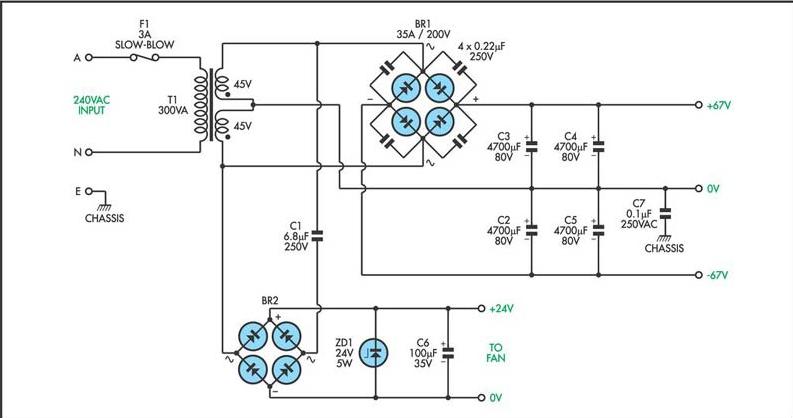
Schema 20kW audio amplifier
Scheme 2000 Watt Audio Amplifier
Scheme 200 Watt Audio Amplifier
Scheme 20 Watt Audio Amplifier
Scheme 2 Watt Audio Amplifier
Schema 20kW audio amplifier
Scheme 2000 Watt Audio Amplifier
Scheme 200 Watt Audio Amplifier
Scheme 20 Watt Audio Amplifier
layout PCB
Scheme 2 Watt Audio Amplifier








19 komentar — Skip to Comment
Hello,
For the Schema 20kW audio amplifier, you should discuss that schematic with its designer (Mr Glen Klienschmidt). According to Mr Glen, he was designed this power amplifier for experimental purpose only. He hasn't been tested nor made this amp....
how can i get this once again???
salam kenal,
untuk PCB rangkaian Scheme 2000 Watt Audio Amplifier apakah ada dan bagaimana agar bisa dikirim ke email saya
pcb nya bos ....... bagaimana cara mendptkannya?
Do you have parts list for this project?
But ... 20 000 Watt? !!!!
Is it possible?
I can't imagine this power as sound
It is not posible to get 20kW from +-115V power supply even with 1 Ohm output impedance.
It is also very optimistic to drive so many transistors in parallel and hope for good balance with only passive resistor balancing. One should be very careful to match all components around the transistors to the same value.
Good info, many thank you to the author. It is incomprehensible to me now, but in general, the particular usefulness and importance is overpowering. Thanks again and good luck!
Electronics
Great site, valuable and very useful information,you has provided us for that I really thankful to you.
Great post. Very informative. Thanks for sharing this blog. I've learned a lot here. Thanks!
20,000 watts is impossible that will need a 40KVA transformers foy both channels
PCB OUTLET for 2000 watt amplifier with calibration details. without these, project cant'be finalised. also, THD and other parameters and deta should be provided. power in rms ?
PCB OUTLET for 2000 watt amplifier with calibration details. without these, project cant'be finalised. also, THD and other parameters and deta should be provided. power in rms ?
salam kenal
Terima kasih atas infonya,sangat bermanfaat sekali.
Dealer TOA
TOA
TOA Jogja
Dealer TOA
Wireless portable
TOA Jogja
Bel Sekolah Otomatis
TOA Jogja
Bel Sekolah Otomatis
Sirine
Sirine Patwal
Sirine Polisi
Sirine
Strobo
Klakson telolet
Klakson terompet
Batu Permata
Batu Permata Murah
Batu Permata Jogja
That is great to hear, thank you for reading!
To get a higher exposure for your facebook account, Folks expend dollars to Buy Facebook Followers to conveniently obtain exposure on internet. buy facebook followers cheap
Life long Replacement is an element that you seldom find, as you Buy facebook reviews. Solitary a handful of excellent agencies offer up this. buy facebook reviews
Posting Komentar — or Back to Content