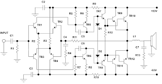
500 Watt Audio Power Amplifier
500 Watt Audio Power Amplifier
What can be done to increase available audio power amplifier? The answer is either decrease load impedance or increase supply voltage. The lower the impedance, the more current is needed, making the construction of low impedance output stages more difficult (there are some other practical limits), so let's increase supply voltage!
Components/parts list :
R1,R11
47K
R2,R3 33K
R4 1K5
R5,R7 2K2
R6,R8 100R
R9,R10 56R
R12 820R
R13 10R/5W
C1 220nF
C2,C3,C4 100uF/100V
C5,C6 100pF
C7 100nF/100V
D1,D2 IN4002
TR1,TR2 D438
TR3,TR4 B560
TR5,TR8 A958
TR6,TR7 C2168
TR9,TR10 C2922
TR11,TR12 A1216
What can be done to increase available audio power amplifier? The answer is either decrease load impedance or increase supply voltage. The lower the impedance, the more current is needed, making the construction of low impedance output stages more difficult (there are some other practical limits), so let's increase supply voltage!
Components/parts list :
R1,R11
47K
R2,R3 33K
R4 1K5
R5,R7 2K2
R6,R8 100R
R9,R10 56R
R12 820R
R13 10R/5W
C1 220nF
C2,C3,C4 100uF/100V
C5,C6 100pF
C7 100nF/100V
D1,D2 IN4002
TR1,TR2 D438
TR3,TR4 B560
TR5,TR8 A958
TR6,TR7 C2168
TR9,TR10 C2922
TR11,TR12 A1216



12 komentar — Skip to Comment
nice schematic collection
my diy
this schematic not nice! because no have audio output i make PCB of this schematic but i don't know what is wrong of this projects...
nice planingggg
this schematic just cant work!
reasons:
1.overload on power transistors , they must be insulated by resistors at least 0R25 from output or VCC
2.No zero voltage output regulator .
thats all
Hi I'm ELECTRONIC like to ask the shape function as;
pls!post the PCB lay out of this design...
why? D438 is NPN?. datasheet D438 is PNP?.
and B560 is PNP or NPN?
B560 is 2SB560 pnp,2SD438 are NPN and same with D468
http://adrianengineers.webs.com
Veryyy interesting blog abou electronics.. Thanks for your post.. See also Circuit Schematic Electronics
Veryyy interesting blog abou electronics.. Thanks for your post.. See also Circuit Schematic Electronics
If you are being guaranteed 24/7 Support and lifetime replacement then don’t think again after you Buy facebook reviews from a service agency. buy facebook page reviews
Posting Komentar — or Back to Content