UTF-8 Go top 頁頂

為善如春天之草 不見其長 日有所增
作惡如磨刀之石 不見其缺 日有所損

[ICO]NameSizeDescription

[PARENTDIR]Parent Directory -  
[DIR]─Wiki 維基/ -  
[DIR]環保署 - 管制含水銀的廢物/ -  
[DIR]LED 光管/ -  
[DIR]T5節能光管的超低損耗 電感 鎮流器 - 2013 June/ -  
[DIR]Ultra-low-loss magnetic ballasts for T5 lamps T5 節能光管的超低損耗「電感」鎮流器/ -  
[IMG]fluorescent-tubes-analytical-diagram.gif9.5Kgif
[IMG]lighting-circuit-with-fluorescent-tubes-operating-diagram.gif7.6Kgif
[IMG]512992360_569.jpg 27Kjpg
[IMG]1401450378.jpg 48Kjpg
[IMG]20120903174342715738811.jpg 35Kjpg
[IMG]CFL-electronic-ballast-block-diagram.jpg 15Kjpg
[IMG]F8MC68JGTN5PZEX.LARGE.jpg 41Kjpg
[IMG]Fluorescent_lamp_classic_power_circuit.jpg 14Kjpg
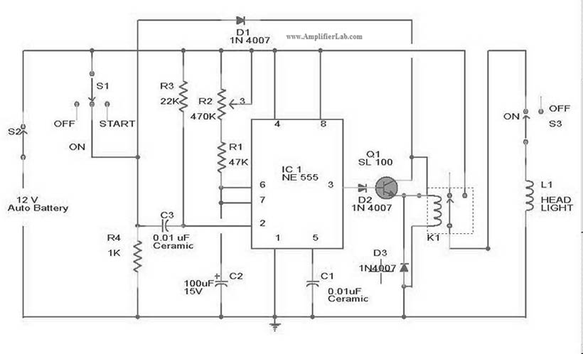
[IMG]head-light-turn-off.jpg 58Kjpg
[IMG]images.jpg6.3Kjpg
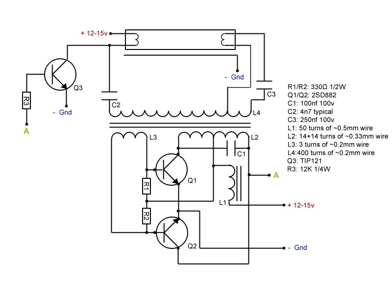
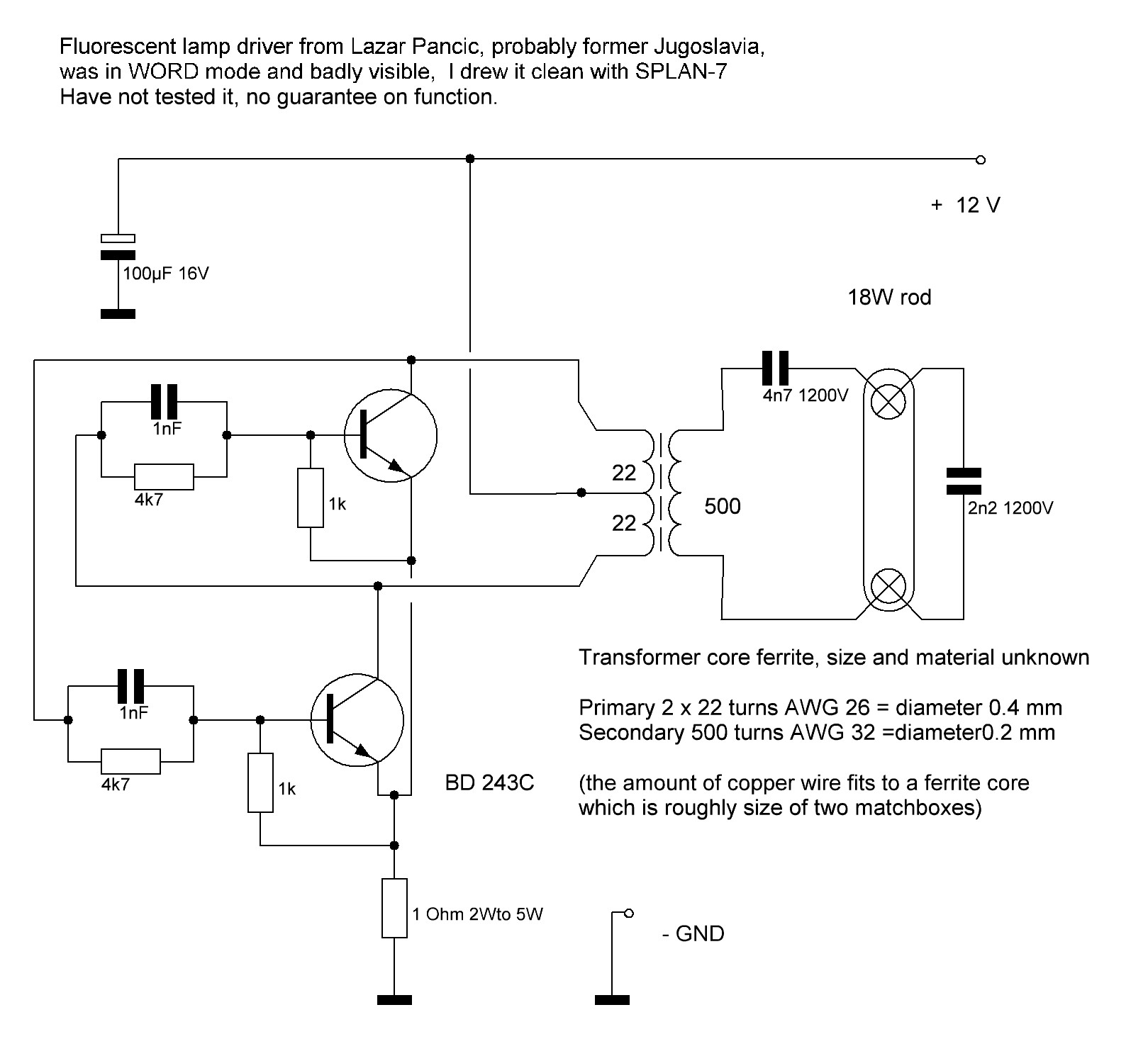
[IMG]lampenwandler-nach-lazar-pancic.jpg212Kjpg
[IMG]rtaImage.jpg 75Kjpg
[IMG]StageLightingPlanConventions.jpg 32Kjpg
[IMG]Picture 1.png 34Kpng

唐太宗問玄奘大師:
『我想供僧,但聽說許多僧人
    無有修行,應當如何 ?』
玄奘大師開示說:
『昆山有玉,難免混雜泥沙;
    麗水產金,豈能沒有瓦礫 ?』

「土木雕成羅漢,敬奉就能培福;
    銅鐵鑄成佛像,毀壞則會造罪 !」
「泥龍雖不能降雨,
    但祈雨必須祈禱泥龍;
    凡僧雖不能降福,
    但修福必須供敬凡僧 !」

世間一切苦     悉從自利起
世間一切樂     皆從利他生
All Suffering comes from selfish
All Happiness comes from contribution

蠢人總覺別人蠢 ,傻瓜總覺別人傻!
Only a fool would think the others are fool !

歡迎廣傳 Copy Welcome !