UTF-8 Go top 頁頂

為善如春天之草 不見其長 日有所增
作惡如磨刀之石 不見其缺 日有所損

[ICO]NameSizeDescription

[PARENTDIR]Parent Directory -  
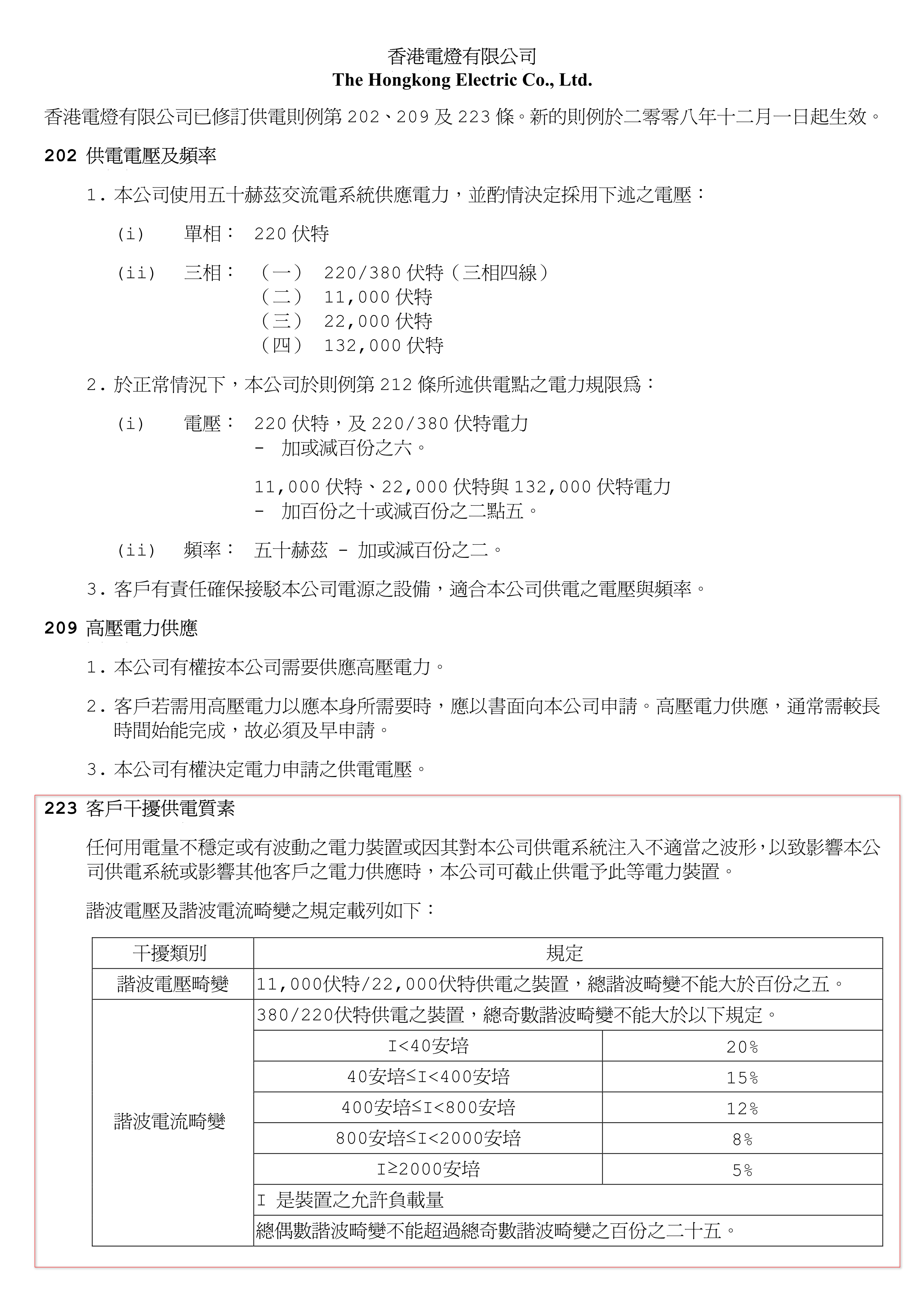
[IMG]港燈 - 供電則例 - SupplyRule_zh_2008_01.jpg1.3Mjpg
[IMG]2015工作守則 - 44頁 - 諧波.jpg151Kjpg
[   ]今日機電第39-小.pdf8.4Mpdf
[   ]今日機電35期-中電《供電及電錶安裝指引》.pdf5.1Mpdf
[   ]電力系統諧波管理暫行規定 SD 126-84 中華人民共和國水利電力部.pdf.url 79 pdf
[   ]Limits for Harmonics in the Electricity Supply System .pdf200Kpdf
[   ]中華電力 諧波 - Google 搜尋.url307 url
[   ]機 電 工 程 署-能 源 效 益 事 務 處 技術概要.url 83 url
[   ]谐波治理_百度百科.url100 url
[   ]電力質量工場 - 中電.url124 url

唐太宗問玄奘大師:
『我想供僧,但聽說許多僧人
    無有修行,應當如何 ?』
玄奘大師開示說:
『昆山有玉,難免混雜泥沙;
    麗水產金,豈能沒有瓦礫 ?』

「土木雕成羅漢,敬奉就能培福;
    銅鐵鑄成佛像,毀壞則會造罪 !」
「泥龍雖不能降雨,
    但祈雨必須祈禱泥龍;
    凡僧雖不能降福,
    但修福必須供敬凡僧 !」

世間一切苦     悉從自利起
世間一切樂     皆從利他生
All Suffering comes from selfish
All Happiness comes from contribution

蠢人總覺別人蠢 ,傻瓜總覺別人傻!
Only a fool would think the others are fool !

歡迎廣傳 Copy Welcome !